Seja nosso parceiro
Somos na medida
para seu negócio!
- Empresas de tecnologia e Inovação;
- Área de tecnologia, inovação e produtos;
- Consultorias digitais;
- Agências digitais;
- Fábrica de softwares;
- Startups;
- Outros.
Temos um processo manual, burocrático e demorado de cadastro de clientes PJ para clientes com faturamento acima de 300mi/mês, com SLA demorado de 15 dias com casos chegando até 90 dias (3 meses).
Diminuir o SLA do processo de onboarding e aumentar a conversão atual dos cadastros de clientes PJ na instituição (75%).

Junto ao PO, fizermos uma rodada de dinâmica com representantes de cada área para mapear todos os envolvidos no processo e suas interações
Foram mapeados os seguintes perfis envolvidos:
Cliente:
Área Comercial
Operações
PLD

Entrevistamos as áreas de forma individual para entender as dores e necessidades de cada um no processo de onboarding.

Montamos um Service Blueprint para dar clareza e visibilidade no processo existente isso facilitou o apontamento de dores e oportunidades existentes no processo

Entre os pontos mapeados temos:
Cliente:
Área Comercial:
Operações:
PLD:
Como podemos digitalizar o processo de cadastro para cliente PJ e áreas internas, integrando todos os processos necessários na plataforma Salesforce?
Com as dores e oportunidades mapeadas criamos uma proposta de service blueprint que consideramos ideal para o novo processo, nele identificamos tudo que poderia ser digitalizado, ou melhorado para otimizar o processo.

Uma vez mapeado o cenário ideal, levantamos os esforço necessário para transformar a nova solução em realidade e para isso levantamos o que tinhamos pronto e o que precisaríamos construir.

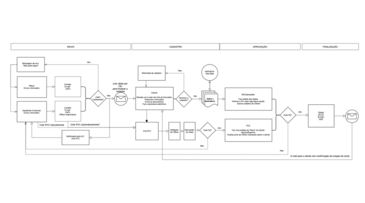
Apesar de termos feito o service blueprint com a proposta das novas funcionalidade isso não deixou claro para o time técnico como isso tudo iria funcionar, por isso criamos uma fluxo de interação que desse clareza nesta nova proposta como pode ser visto abaixo.


Envio de proposta
(Painel de gestão integradas dos contatos de relacionamento com empresas e grupos comerciais com perfis para heads, representantes comerciais e assistentes comerciais, fluxo de E-mail com link de acesso ao formulário digital para cadastro da empresa)
Cadastro
(Formulário de cadastro inteligente com integração de Bureaus, e receita federal, trazendo de forma automática informações permitidas para agilizar o processo de cadastro com duas fases, uma para cadastro de dados e outra para envio de documentos)

Aprovação
( Painel de acompanhamento e evolução de novos cadastro com timeline de status das etapas do processo e projetadas de forma que facilite o trabalho da equipe de operações, com perfis de head, e analista de operações.

Finalização
(Integração com assinatura digital dos contratos, e sistemas de criação de contas do banco com status do processo para fazer gestão de erros caso ocorra)
Time responsável:
Squad em formato ágil com:
Entre em contato!
Mande mensagem para saber mais sobre nosso trabalho ou agendar aquele café presencialmente:
Fone: 11 95964.9666
Email: [email protected]